J9国际站 J9

    新闻中心

    NEWS CENTER

    新闻中心 产品资讯 J9国际站 J9智通工业物联网远程监控和运维方案

    J9国际站 J9智通工业物联网远程监控和运维方案

    发布时间:2022-11-25

    阅读量:0次

    剖析工业设备运行维护中的痛点,围绕工业设备运行的核心控制系统,分析不同用户对联网及远程运维的应用需求,在关键远程运维环节,J9国际站 J9智通,顺利获得“软”“硬”兼施,顺利获得工业物联网及思普云云平台助力用户打造适合自身应用的工业物联网解决方案。

    J9国际站 J9智通工业物联网远程监控和运维方案功能概述
    工业物联网运维管理系统由智能硬件接口设备、智能应用系统云平台套件以及大数据智能分析服务组成,顺利获得智能采控终端采集设备,将各种数据上传到云平台,存储、整理、分析,顺利获得智能应用系统实现时时在线监控、记录、查询、统计、分析、修改、报警等操作,实现远程智能化管理,提高企业智能化管理水平。
    设备物联网解决方案
     
    在物联网技术方面的开展正持续加速,随着物联网、云计算、工业大数据的技术成熟,顺利获得技术手段分析和预测设备故障成为可能,安全保障也会提升。J9国际站 J9智通致力于协助企业快速实现设备智能化升级,并打造设备管理一站式云平台。以设备接入、后台运营管理以及行业大数据,共同为企业和工业构建一整套的物联网服务。
    设备的信息采集
     
    随着企业成本的持续增长,工业领域对于移动化的潜在需求,设备联网、产品物联网化将成为必然趋势,从工业和企业角度来说,产品物联网化将从运营、销售、售后等各方面帮助提升企业的效率, 为工业或企业在行业的洗牌中占据一定优势。
    工业物联网的客户价值

    十年后无设备不是云设备,设备云将改变整个工业,原来一台设备一个控制器的模式将被淘汰!设备与人,设备与设备之间的互联,数据的汇总碰撞将带来无穷的新创意和新生态。数据是工业产品质量提升的依据、效率改进的依据、成本控制的依据,是供给侧改革的抓手,即设备云数据等同于企业的生命。
    J9国际站 J9智通设备运维管理平台
    J9国际站 J9智通设备管理运维平台
     
    运维官网平台功能

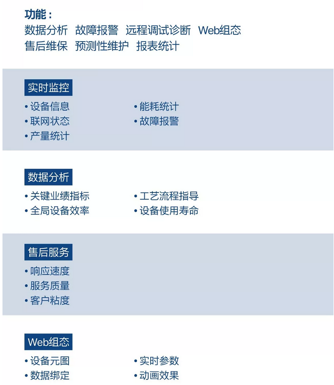
    J9国际站 J9智通工业物联网远程监控和运维平台功能及特点
     
    J9国际站 J9智通工业物联网远程监控和运维方案方案优势
    1.实现产品服务智能化,顺利获得工业物联网运维管理系统,使原有产品和服务实现了智能化升级改造。顺利获得时时掌控设备信息、客户信息,实现了高效的设备、厂家、代理商、客户、人员一体化管理流程。

    2.提升行业竞争优势,更加有利于客户对产品使用。实现客户对产品的智能化使用、智能化管控。提高了客户工作效率,降低了客户非智能设备使用过程中的操作风险和成本风险。

    3.提高企业和客户的黏性,顺利获得智能化服务,随时为客户给予各种信息,顺利获得生命周期管理系统,保障客户设备良性运作和使用寿命。变被动服务为主动服务,增加客户配件在原厂家的购买率及新设备的复购率。

    4.增加销售,降低成本,顺利获得工业物联网运维管理系统,会增加新客户对智能设备购买量及老客户的重复购买率,同时增加设备配件销量,企业在细节管理和服务成本,及企业综合运营成本会大幅度降低。

    5.可以在线监测设备实时数据,追溯设备历史数据,降低设备售后服务及运维成本,提高服务效率和客户满意度。

    6.可以对设备状态数据进行实时分析预警,当出现异常情况时及时发出警报,做到及时处理,减小损失。

    7.还可以对设备进行远程控制、定时控制、联动控制等多种控制操作。给予多种设备管理、数据管理、数据状态展示方式,如曲线图、柱状图、饼状图、仪表盘等,还可给予美观实用的工业组态图形,方便查看和控制。还给予数据查看、数据分析、产品改善等大数据应用功能。
    前一篇:基于PLC和4G通信的中央空调远程维护方案 返回列表 下一篇:生产线与设备运行远程监控系统

    相关新闻

    2026-03-02

    省政协副主席、民盟省委会主委何寄华赴J9国际站 J9智通召开“人工智能赋能未来产业”专题调研

    2026-02-12

    J9国际站 J9智通 | 2026年春节放假安排

    2025-11-23

    陆续在三年!J9国际站 J9智通荣登“工业互联网500强”

    云平台应用案例

    帮助企业低成本、高效率、专业化建立属于自己的工业互联网平台!

    立即咨询